ГлавнаяСведения об образовательной организацииСтруктура и органы управления образовательной организацией

Структура и органы управления образовательной организацией

Сведения о структурных подразделениях (органах управления)

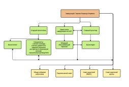
    Управление МБДОУ осуществляется в соответствии с федеральными законами, иными нормативными правовыми актами, Уставом на основе сочетания принципов единоначалия и коллегиальности. Единоличным исполнительным органом МБДОУ является Заведующий МБДОУ. К коллегиальным органам относятся Общее собрание работников, Педагогический совет, Совет родителей МБДОУ и Совет родителей группы. 

    Коллегиальные органы управления: 

    • Общее собрание работников МБДОУ № 49 "Белоснежка". Председатель - заведующий, Гавазюк Надежда Игоревна, тел. 58-44-89, эл. почта  belosnezka49@yandex , официальный сайт в сети "Интернет" https://29sevdou49.caduk.ru ; местонахождение - ул. Индустриальная д.64 (1 корпус)
    • Педагогический совет МБДОУ №49 "Белоснежка" (создан в целях развития и совершенствования образовательного процесса, повышения профессионального мастерства и творческого роста педагогических работников). Председатель - заведующий, Гавазюк Надежда Игоревна, тел. 58-44-89, эл. почта  belosnezka49@yandex , официальный сайт в сети "Интернет" https://29sevdou49.caduk.ru ; местонахождение - ул. Индустриальная д.64 (1 корпус)  Секретарь - педагог -психолог, Коптяева Юлия Алексеевна. Тел. 58-03-38.
    • Совет родителей МБДОУ № 49 "Белоснежка" (как и совет родителей группы созданы в целях учета мнения родителей несовершеннолетних воспитанников по вопросам управления ДОО, содействия в осуществлении воспитания и обучения детей, обеспечения взаимодействия)  Председатель - заведующий, Гавазюк Надежда Игоревна, тел. 58-44-89, эл. почта  belosnezka49@yandex , официальный сайт в сети "Интернет" https://29sevdou49.caduk.ru ; местонахождение - ул. Индустриальная д.64 (1 корпус) 
    • Совет родителей группы.

    Информация о наличии положений об  органах управления с приложением  указанных положений в виде электронных   документов, подписанных простой  электронной подписью в соответствии с Федеральным законом от 6 апреля 2011 года № 63-ФЗ «Об электронной подписи»: 

    Положение об Общем собрании работников

    Положение о Педагогическом совете

    Положение о Совете родителей МБДОУ

    Положение о Совете родителей группы


    МБДОУ № 49 “Белоснежка” не имеет структурных подразделений. Наименование: не имеется в связи с отсутствием структурных подразделений Сведений о наличии положений о структурных подразделений (об органах управления) с приложениями копий указанных положений не имеется

Схемы структурных подразделений (органов управления)
Схема структуры и органов управления МБДОУ № 49 "Белоснежка".

Схема структуры и органов управления МБДОУ № 49 "Белоснежка".


Представительства
НАИМЕНОВАНИЕ ПРЕДСТАВИТЕЛЬСТВ НЕ ИМЕЕТСЯ


Филиалы
Филиалов не имеется